- 2025/07/08
- 院長室

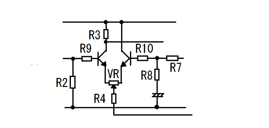
これが両電源化した差動アンプです。両電源の特徴は入力部と出力部がアース電位の0vになるということです。そういう意味では非常に安定した回路なのかもしれません。入力部の0電位はR2でアースすることにより簡単に実現できます。R2は10k以上あればいいようなので、今回は作動アンプで使ったR2の30kをそのまま使いました。そのほかの抵抗もトランジスタも全部同じです。ところで今頃ですが、もしトランジスタを2SC1815と2SA1015以外のものを使われるときは、特にコンプリメンタリ回路はコンプリメンタリな(?)トランジスタを使って下さい。そうでないトランジスタを使うとどうなるのか実験してませんが、壊れるかもしれません。
問題は出力部の電圧V2です。これが0vにならなければいけませんが、実際は完全な0vにはなりません。差動回路のトランジスタの特性がきれいにそろっていればかなり0vになるのだそうです。何でそうなるのかはいろいろ考えましたがよくわかりませんでした。各自考えてみて下さい。それで普通は次の図のように差動部のエミッタの間に100Ω程度の半固定抵抗を入れて調整することで出力部の電位を1mv以下にします・・・がなかなかなりません。2-3mv以下なら問題ないようです。

ただし今回のアンプは6vと電圧が低いのであまり差は出ないようです。トランジスタを数個ブレッドボードで入れ替えながら出力電圧を測ってみたところ、2-3回入れ替えただけでほぼ0mvの組み合わせがありました。半固定抵抗を入れるるより全然簡単です。
スイッチオン→ポップ音はかなり小さくなりました。まだしますが、気にならない限界まで小さくなりました(かな)。音もなんとなくよくなっているような気がします、出力コンデンサもなくなってますからね。しかし音を大きくして行くとある程度のところから音が割れてきました。あららと気になるところをあたってみたところ、上の図のR9とR10を追加することで改善しました。これは発振止めの抵抗ということでペルケ氏の回路には必ず入っています。だいたいはなくても何とかなりますが、この両電源回路にはないと安定しないようです。2kΩくらいでよいと思います、特にR9はあったほうが良いようです。(なんで発振止めになるのかはわかりません、そもそもなんで発振するんでしょうか?)
これ以上の本格的なアンプを設計したいという場合は、初段にFETなどの特殊な部品を使ったり、定電流回路を実際にR4の代わりに入れたりとまだまだあります。これから先は自分で頑張れるでしょう。一つだけアドバイスです、FETは両電源でないと思わぬ落とし穴にはまります(僕ははまりました)。というのもFETにはトランジスタのようにベースエミッタ間の0.6vの怪が存在しません、したがって単一電源で差動回路を組むと両方のFETにバイアスが必要になり、とても面倒です。FETは両電源が常道と思って下さい。両電源なら少なくとも初段はバイアスが必要ないです。ただ両電源では上記のように出力のDC成分を調整しなくてはいけないという結構めんどくさい作業があります。そこが僕はあまり好きではありません。電源は本格的なアンプを作るなら12v以上必要だと思います。両電源の場合は僕は簡易に6vのスイッチング電源を2個つないでいますが、悪くないです。ただ、12v電源の場合は今までの回路ではちょっと問題があります、コンプリメンタリ回路にエミッタ抵抗を1Ω程度入れたがよいでしょう、熱暴走する可能性があるらしいです、それとコンプリメンタリ回路のトランジスタはちゃんと電力増幅用のトランジスタにしたがよいと思います。抵抗の値も自分で計算して下さいね。このままだと2倍の電流が流れると思います。それではよいこの皆さん頑張って下さい。 2018.04.13 永田康志

